Bidirektionale 
Kommunikation

Zwischen Mensch und Hund

User Research | CONCEPTion | Information Design | Visual Design

Lorem ipsum dolor sit

Lorem ipsum dolor sit amet, consectetur adipiscing elit. Ut elit tellus, luctus nec ullamcorper mattis, pulvinar dapibus leo.

Wartesituation

Nutzung des Klickers

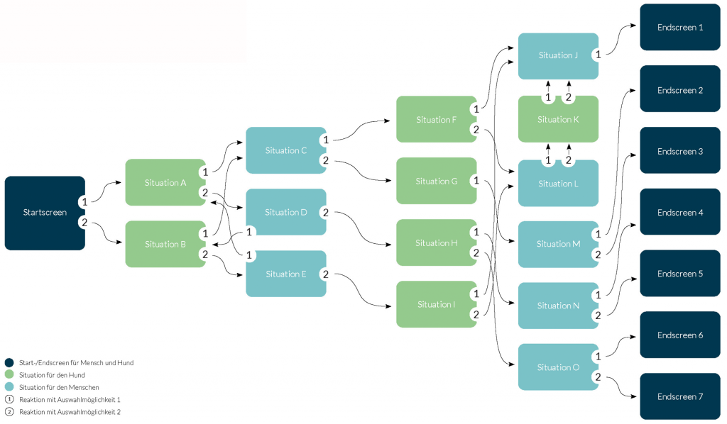
Flowchart

Lorem ipsum

Lorem ipsum dolor sit amet, consectetur adipiscing elit. Ut elit tellus, luctus nec ullamcorper mattis, pulvinar dapibus leo.

Wedeln

Lorem

Lorem

Lorem

Wireframes

Technische Umsetzung